全国征兵政策旨在选拔优秀人才为国家服务,每年根据国家和军队需要制定征兵计划。政策涵盖了征集对象、征集条件、征集程序等方面,要求适龄青年积极报名,并经过体检、政治考核等程序选拔合格新兵。此举旨在保障国家安全,加强国防建设,同时也是对青年人才的一种培养和锻炼。全国征兵政策体现了国家对青年人才的重视和关爱,是维护国家长治久安的重要举措之一。
本文目录导读:
随着国家安全形势的不断发展和国防建设的深入推进,全国征兵工作日益受到重视,为适应新时代的发展需求,我国制定了一系列征兵政策,旨在选拔优秀人才为国家服务,保障国家的长治久安,本文将详细介绍全国征兵政策的主要内容,以便广大民众更好地了解并参与其中。
1、征兵原则
我国实行义务兵与志愿兵相结合的兵役制度,义务兵服役期限为2年,志愿兵则根据实际需要和个人意愿签订不同期限的服役合同,征兵工作坚持公开、公平、公正的原则,按照法律、法规和政策规定进行。
2、征兵对象
全国征兵对象主要是高中及以上学历的青年,包括男性与女性,对于特殊兵种和岗位,如特种兵、潜艇兵等,对年龄、身体条件等有特殊要求的,按照相关规定执行。
3、征兵程序
全国征兵工作通常在每年的特定时间段进行,分为网上报名、初选、体检、政治考核、定兵等阶段,具体程序根据当年度的征兵政策进行调整。
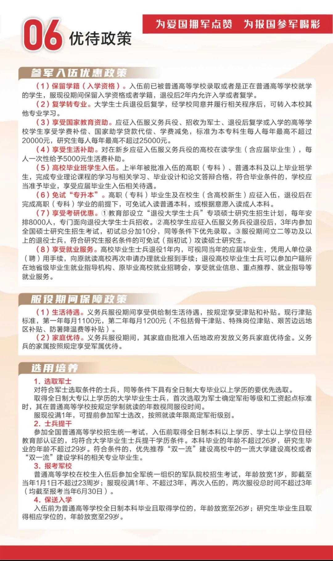
4、优惠政策
为鼓励更多优秀人才参军入伍,我国制定了一系列优惠政策,包括:对参军入伍的青年给予学费补助或贷款代偿;设立专项奖学金,支持退役大学生士兵继续深造;为退役士兵提供就业创业扶持等。
5、军士长制度
军士长是军队中的骨干力量,我国正逐步推行军士长制度,对于长期服役、表现优秀的士兵,可以通过选拔成为军士长,享受相应的待遇和晋升渠道。
6、征兵信息化建设
为提高征兵工作效率,我国正加快推进征兵信息化建设,通过网上报名、远程视频体检、政治考核等方式,方便广大青年参与征兵工作,降低参与成本。
全国征兵政策的特点
1、多元化选拔人才
我国征兵政策注重多元化选拔人才,不仅关注学历和专业背景,还注重实际技能和综合素质,这使得更多优秀人才能够为国家服务,提高军队的整体素质。
2、鼓励长期服役
为稳定军队骨干力量,我国制定了一系列鼓励长期服役的政策,如设立军士长制度、为长期服役的士兵提供优惠待遇等,使士兵更加愿意为国家长期服务。
3、信息化便捷化
随着信息化技术的发展,我国征兵工作正逐步实现信息化和便捷化,这大大降低了参与成本,提高了工作效率,使得更多青年能够方便地参与到国家征兵工作中来。
全国征兵政策的意义
1、保障国家安全
全国征兵政策的实施有助于选拔优秀人才,提高军队的整体素质,为国家安全提供有力保障。
2、促进社会和谐
通过参与军队服务,个人能够锻炼意志品质,增强社会责任感,军队也是培养人才的重要场所,为社会发展提供源源不断的优秀人才。
3、推动国防建设
全国征兵政策的实施有助于推动国防建设,提高国家的军事实力,为国家的长治久安提供坚实保障。
全国征兵政策是我国为保障国家安全、推动国防建设而制定的重要政策,了解并积极参与征兵工作,是每个公民的责任和义务,希望广大青年能够积极响应国家号召,投身军营,为国家安全和发展贡献自己的力量。












蜀ICP备2021008842号-10
蜀ICP备2021008842号-10
还没有评论,来说两句吧...